某工厂废水零排放项目,设计处理量为2.6万/d,工艺流程为过滤器+超滤+一级RO+浓水RO+蒸发器。设计单位为XX金属设计院,现场安装为工厂自行实施。
来水水质比较好,COD较少,杂质离子很少,但总盐分很高,因此,一级反渗透的运行压力4.5Mpa,浓水反渗透的运行压力10.5Mpa,运行压力均很高。
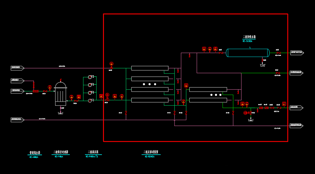
高压泵均采用柱塞泵,流量不够,数量来凑。单套一级反渗透配置3台柱塞泵,单套浓水反渗透配置4台柱塞泵。整个项目共计配置了49台柱塞泵,一级反渗透还设置了PX能量回收装置。

一级反渗透流程

浓水反渗透流程
在启动时,水泵通过变频器保证了升压速率不高,但停泵不知为何设置直接停,导致停泵水锤效应非常明显。
由于项目为业主自行安装、调试,安装较为粗糙,调试过程因多处漏水停机过几次,短短45d内所有的反渗透膜全部变形破裂,很多膜元件被锤成了“土行孙”,损失高达2000多万。

后换膜设置变频启停后正常运行,所以,尽管水锤现象是短暂的,但造成的事故和损失是不容忽视的,在设计和运行时需要采取有效措施避免水锤。例如:
在高压泵启动前,用原水泵低压冲洗进行排气;
高压泵的升压速率尽量不要超过0.07Mpa/s;
大型反渗透需考虑变频器或电动慢开门来防止水力冲击,尽量给高压泵配置变频启停系统。
——文章转载,《水站长 芊澄科技》






